Unit of Measure
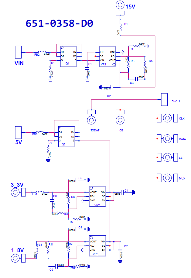
PCB |
N/A 0358 |
Category |
N/A Bias Controller |
RoHS |
N/A XR-D2U4-0609D-SP |
