Unit of Measure
PCB |
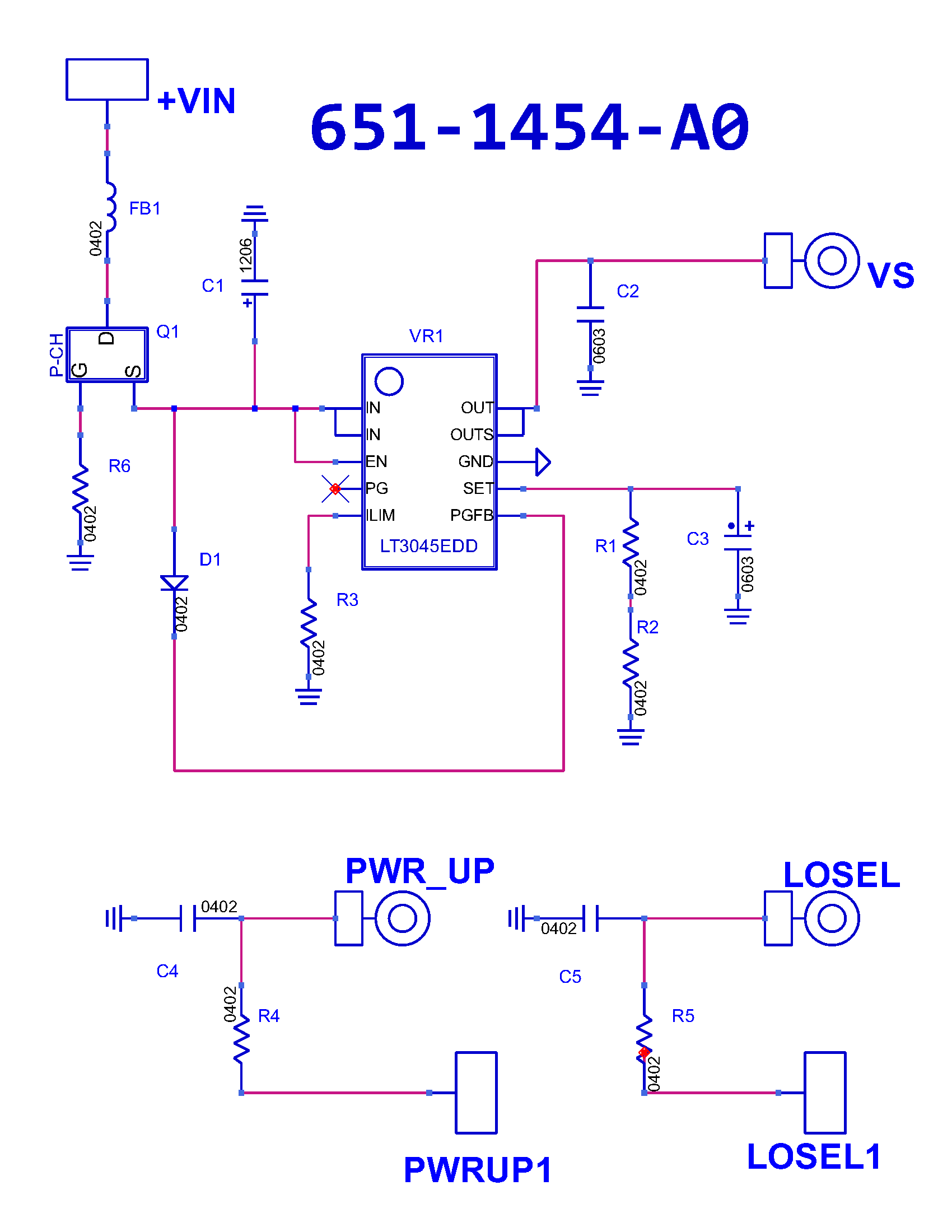
N/A 1454 |
Category |
N/A Bias Controller |
RoHS |
N/A XR-B5V3-0404D |
