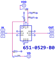
My Account Quotes (0) All Categories > X-MWblocks > Multipliers > XM-A5N6-0404D All CategoriesAll Categories X-MWblocksX-MWblocks MultipliersMultipliers XM-A5N6-0404D XM-A5N6-0404D, HMC573LC3BSMT XM-A5N6-0404DHMC573LC3BSMTADI Request Information Email This Page Download PDF Download PDF Printable Page Buy Direct(Intl. add 15%) $254.00 Qty. Request Quote Configurations XM-A5N6-0404C-01 xm-a5n6-0404c-01 HMC573LC3BSMT $677.00 Control Board XM-A6K6-0404D xm-a6k6-0404d HMC981LP3ESMT $163.00 /Asset/0529_WEB.png /Asset/0529_WEB.png Close Window XM-A5N6-0404DXR-A5N6-0404D RoHSMultiplier, HMC573LC3B [PCB: 0529]x2 Fin=4G-11G Recommended Bias Controller: XM-A6K6-0404D Configurations Manufacturer Info Manufacturer Specs ROHS Product Page N/A ADI Spec Sheet N/A hmc573 Mult N N/A 2 Low Freq N/A 4000 MHz High Freq N/A 11000 MHz Pin Low N/A 0 dBm Pin High N/A 6 dBm Pout N/A 12 dBm RoHS N/A XR-A5N6-0404D