XM-C791-0414D
XR-C791-0414D ROHS
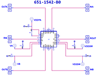
Amplifier, ADL8111 [PCB: 1542]
Recommended Bias Controller: XM-C8A6-0414D-SP
Configurations
Configurations
Product Page |
N/A ADI |
Spec Sheet |
N/A
ADL8111ACCZN |
Low Freq |
N/A 10 MHz |
High Freq |
N/A 8000 MHz |
Gain |
N/A 12.5 dB |
NF |
N/A 2.8 dB |
P1dB |
N/A 17 dBm |
IP3 |
N/A 34 dBm |
Part Number |
N/A XR-C791-0414D ROHS |
