XM-C3Y7-0404D
XR-C3Y7-0404D ROHS
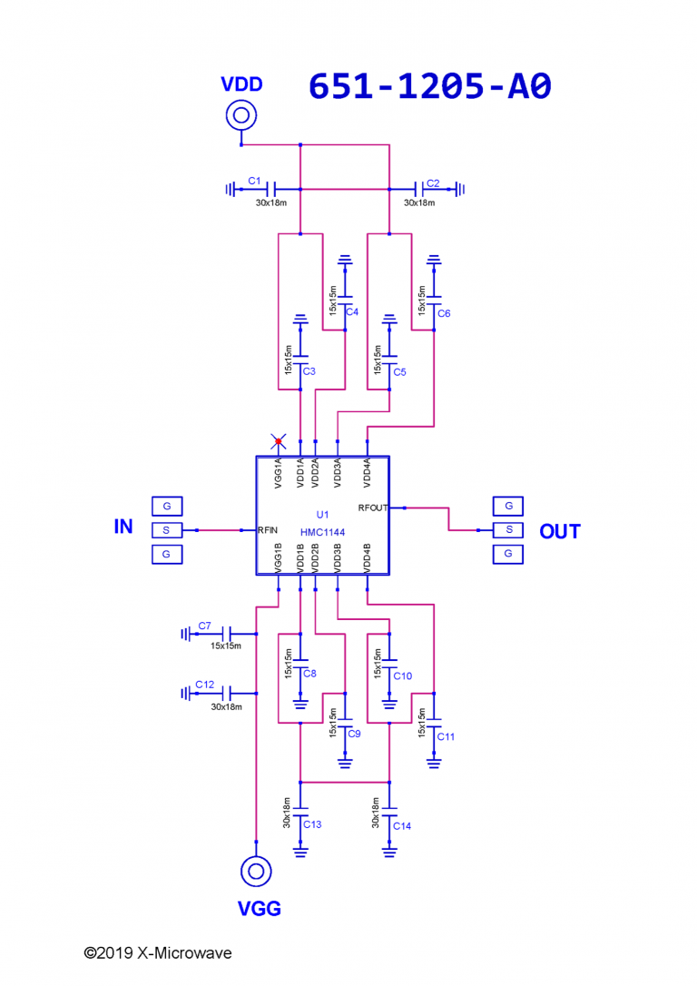
Amplifier, HMC1144 [PCB: 1205]
Recommended Bias Controller: XM-C3Y8-0404D-SP
Configurations
Low Freq |
N/A 35000 MHz |
High Freq |
N/A 70000 MHz |
Gain |
N/A 19 dB |
NF |
N/A 5 dB |
P1dB |
N/A 21 dBm |
IP3 |
N/A 28 dBm |
Voltage |
N/A 4.0 V |
Current |
N/A 320 mA |
|
N/A |
Bias Instruction |
N/A
Power-up Sequence 1. Apply VG = -2.0V 2. Apply VD = 4.0V 3. Adjust VG more positive until IDQ reaches 320mA Note: Do not exceed 0V 4. Apply the RF input signal Power-down Sequence 1. Turn off the RF input signal 2. Adjust VG to -2.0V 3. Adjust VD to 0V 4. Adjust VG to 0V |
Part Number |
N/A XR-C3Y7-0404D ROHS |
