Unit of Measure
Product Page |
N/A Texas Instruments |
Spec Sheet |
N/A
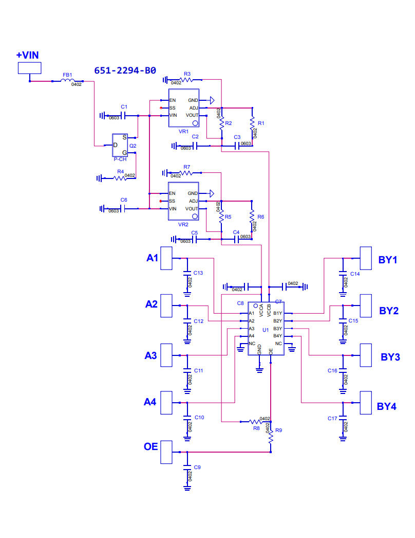
TXU0104BQAR |
PCB |
N/A 2294 |
Category |
N/A Active Bias Controller |
RoHS |
N/A XR-D1H5-0604D |
