XM-A8A4-0804D
XR-A8A4-0804D RoHS

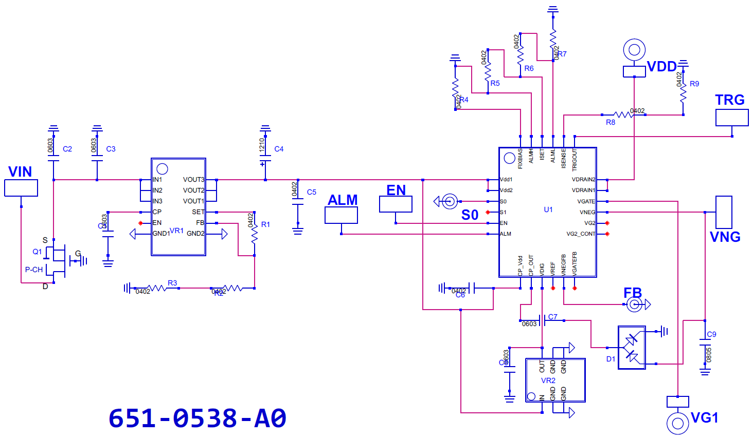
Active Bias Controller, HMC980LP4E [PCB: 0538]
For HMC1049LP5E (XM-A5U2-0804D_PCB134)
+VIN=8 to 10V, VDD=+7V IDD=70mA VG1=adjust from -2V to 0V
Control Board
Configurations
Unit of Measure
Product Page |
N/A Analog Devices |
Spec Sheet |
N/A
HMC980LP4E |
PCB |
N/A 0538 |
Category |
N/A Active Bias Controller |
RoHS |
N/A XR-A8A4-0804D |