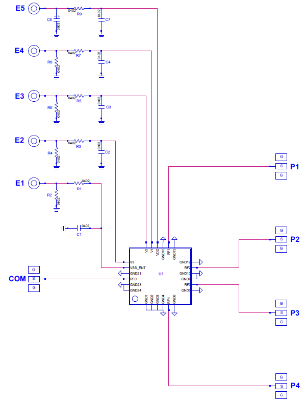
My Account Quotes (0) All Categories > By Manufacturer > pSemi > Switches (pSemi) > XM-B7J4-0619D All CategoriesAll Categories By ManufacturerBy Manufacturer pSemipSemi Switches (pSemi)Switches (pSemi) XM-B7J4-0619D XM-B7J4-0619D, PE42442SMT XM-B7J4-0619DPE42442SMTpSemi Request Information Email This Page Download PDF Download PDF Printable Page Buy Direct(Intl. add 15%) $338.00 Qty. Request Quote Configurations XM-B7J4-0619C-01 xm-b7j4-0619c-01 PE42442SMT $1,163.00 Control Board XM-B6C3-0619D-SP xm-b6c3-0619d-sp ADP7142ACPZN-R7 $327.00 /Asset/0990_WEB.png /Asset/0990_WEB.png Close Window XM-B7J4-0619DXR-B7J4-0619D RoHSSwitch, PE42442 [PCB: 0990]Recommended Bias Controller: XM-B6C3-0619D-SP Configurations Unit of Measure Imperial Metric Both Manufacturer Info Manufacturer Specs ROHS Product Page N/A pSemi Spec Sheet N/A PE42442 Low Freq N/A 30 MHz High Freq N/A 6000 MHz IL N/A 3.25 dB P1dB N/A 35 dBm IP3 N/A 58 dBm RoHS N/A XR-B7J4-0619D