XM-C377-0804D
XR-C377-0804D RoHS

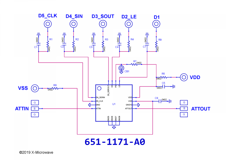
Digital Step Attenuator, ADRF5731 [PCB: 1171]
F=100M-40G Parallel Control
Recommended Bias Controller: XM-C379-0804D
Configurations
Unit of Measure
Low Freq |
N/A 100 MHz |
High Freq |
N/A 40000 MHz |
Atten Range |
N/A 30 dB |
Atten Step |
N/A 2 dB |
IL |
N/A 3.5 dB |
|
N/A |
RoHS |
N/A XR-C377-0804D |