XM-A6E3-0604D
XR-A6E3-0604D RoHS

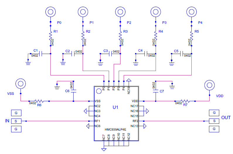
Digital Step Attenuator, HMC939ALP4E [PCB: 0671]
Recommended Bias Controller: XM-B128-0604D
Configurations
Unit of Measure
Product Page |
N/A ADI |
Spec Sheet |
N/A
HMC939ALP4E |
Low Freq |
N/A 100 MHz |
High Freq |
N/A 33000 MHz |
Atten Range |
N/A 31 dB |
Atten Step |
N/A 1 dB |
IL |
N/A 6 dB |
|
N/A |
RoHS |
N/A XR-A6E3-0604D |