XM-A5D7-0604D
XR-A5D7-0604D RoHS

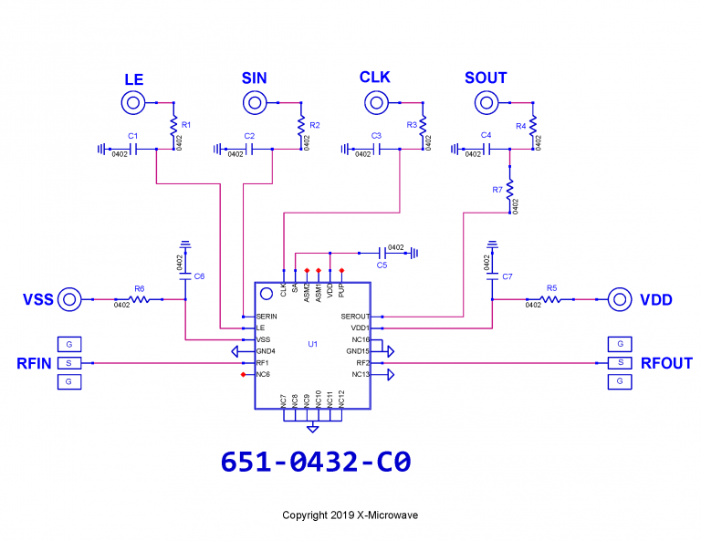
Digital Step Attenuator, HMC1019ALP4E [PCB: 0432]
Recommended Bias Controller: XM-A769-0604D
Configurations
Unit of Measure
Product Page |
N/A ADI |
Spec Sheet |
N/A
HMC1019ALP4E |
Low Freq |
N/A 100 MHz |
High Freq |
N/A 30000 MHz |
Atten Range |
N/A 15.5 dB |
Atten Step |
N/A 0.5 dB |
IL |
N/A 5 dB |
|
N/A |
RoHS |
N/A XR-A5D7-0604D |