Unit of Measure
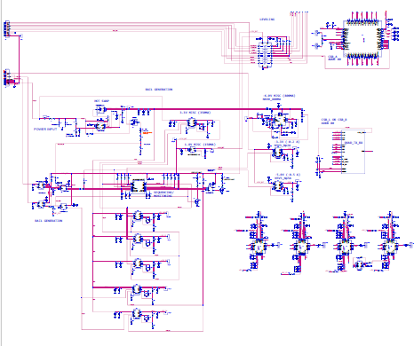
PCB |
N/A 1818 |
Category |
N/A Phased Array Controller |
Bias Cntrl |
N/A N/A |
RoHS |
N/A XR-B933-1919D |
