XM-A9G2-0819D
XR-A9G2-0819D RoHS



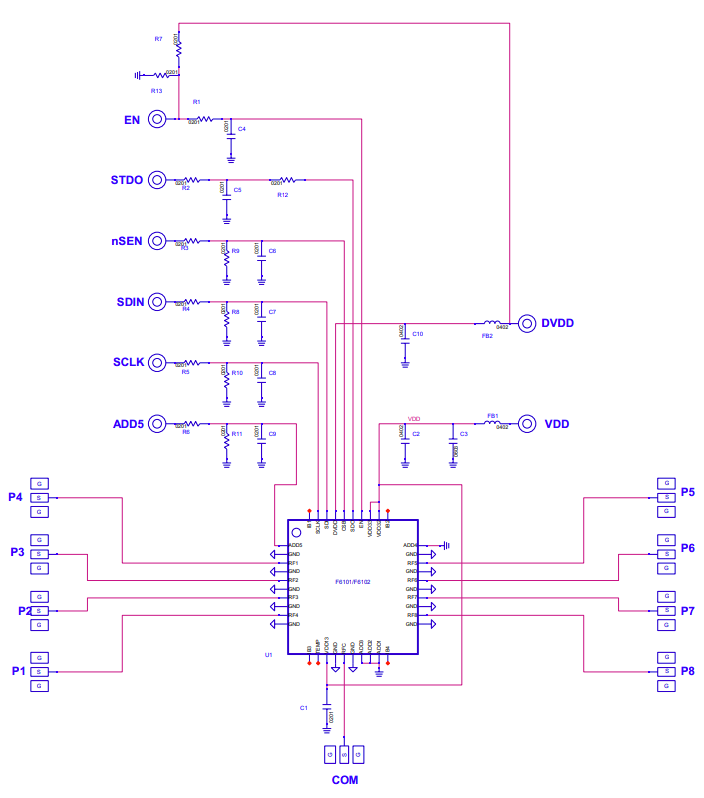
Phased Array Controller, F6102 [PCB: 0828]
8 Channel RX
Recommended Bias Controller: XM-B1F1-1908D-SP
Unit of Measure

Product Page

N/A IDT

Spec Sheet

N/A F6102

PCB

N/A 828

Category

N/A Phased Array Controller

Bias Cntrl

N/A XM-B1F1-1908D

RoHS

N/A XR-A9G2-0819D