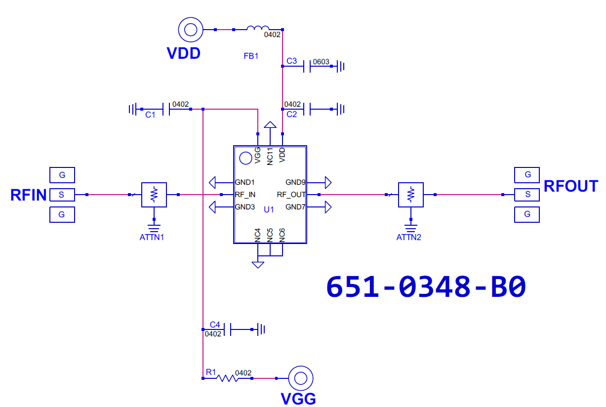
My Account Quotes (0) All Categories > X-MWblocks > Multipliers > XM-A3L9-0404D All CategoriesAll Categories X-MWblocksX-MWblocks MultipliersMultipliers XM-A3L9-0404D XM-A3L9-0404D, HMC573LC3BSMT XM-A3L9-0404DHMC573LC3BSMTADI Request Information Email This Page Download PDF Download PDF Printable Page Buy Direct(Intl. add 15%) $263.00 Qty. Request Quote Configurations XM-A3L9-0404C-01 xm-a3l9-0404c-01 HMC573LC3BSMT $686.00 Control Board XM-A6K6-0404D xm-a6k6-0404d HMC981LP3ESMT $163.00 /Asset/0348_WEB.png /Asset/0348_WEB.png Close Window XM-A3L9-0404DXR-A3L9-0404D RoHSMultiplier, HMC573LC3B [PCB: 0348]x2 Fin=4G-11G Recommended Bias Controller: XM-A6K6-0404D Configurations Unit of Measure Imperial Metric Both Manufacturer Info Manufacturer Specs ROHS Product Page N/A ADI Spec Sheet N/A hmc573 Mult N N/A 2 Low Freq N/A 4000 MHz High Freq N/A 10000 MHz Pin Low N/A 3 dBm Pin High N/A 9 dBm Pout N/A 9 dBm RoHS N/A XR-A3L9-0404D