XM-C354-0819D
XR-C354-0819D RoHS

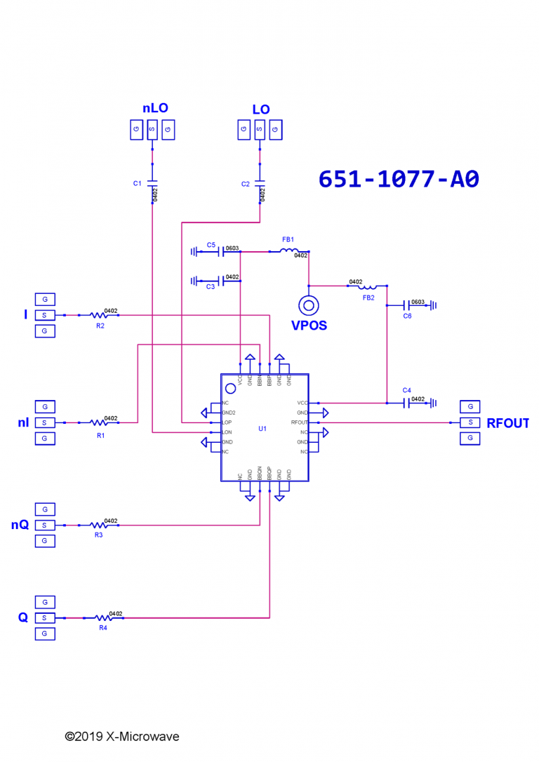
Modulator, TRF370317 [PCB: 1077]
Recommended Bias Controller: XM-A2J9-0404D-SP
Configurations
Unit of Measure
Product Page |
N/A Texas Instruments |
Spec Sheet |
N/A
TRF370317 |
LO Level |
N/A 0 dBm |
LO Low Freq |
N/A 400 MHz |
LO High Freq |
N/A 4000 MHz |
RF Low Freq |
N/A 400 MHz |
RF High Freq |
N/A 4000 MHz |
IF Low FreqMixer |
N/A 0 MHz |
IF High Freq |
N/A 350 MHz |
RoHS |
N/A XR-C354-0819D |