XM-A7C9-0409D
XR-A7C9-0409D RoHS

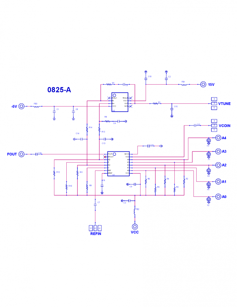
PLL, HMC440QS16GE [PCB: 0825]
Recommended Bias Controller: XM-A7D1-0409D-SP
Configurations
Unit of Measure
Low Freq |
N/A 10 MHz |
High Freq |
N/A 2800 MHz |
RoHS |
N/A XR-A7C9-0409D |
Bias Instruction |
N/A
Power-up 1. Apply -5V and +15V as marked to power the THS4031IDGNR operational amplifier 2. Apply +5V to VCC to power the HMC440 PLL 3. Apply RF power Power Down 1. Remove RF power 2. Apply 0V to all bias points |