XM-A6D8-0609D
XR-A6D8-0609D RoHS

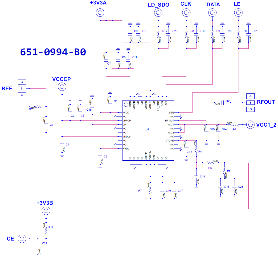
PLL-VCO, HMC833LP6GE [PCB: 0994]
Recommended Bias Controller: XM-B6C2-0609D-SP
Configurations
Unit of Measure
Product Page |
N/A ADI |
Spec Sheet |
N/A
HMC833LP6GE |
Low Freq |
N/A 25 MHz |
High Freq |
N/A 6000 MHz |
RoHS |
N/A XR-A6D8-0609D |